(新闻中心讯 党委宣传部报道)当耳熟能详的经典旋律与人工智能技术相遇,会呈现出怎样的艺术表达?日前,学校在教学实践周面向全校师生组织开展“AI赋能·唱响民族之声”歌曲 MV 创作活动,引导师生全面使用人工智能技术,对经典中华民族歌曲进行创新演绎,以数字化影像方式呈现祖国壮美河山与多彩人文风貌。

本次活动作为学校推进新时代美育教育的一次创新举措与生动实践,选取了一批承载时代记忆、兼具民族音乐风格与情感表达的经典歌曲,涵盖民歌、民谣及不同时期广为传唱的代表性作品。参赛师生在保留原有旋律与情感基调的基础上,借助大模型工具进行画面生成与二次创作,涵盖镜头脚本创作、文生图分镜创作、图生视频/文生视频制作素材、AI剪辑及包装等,实现全流程、全要素的AI创作实践,将音乐所承载的家国情怀、地域风貌与人文精神转化为可视化、沉浸式的影像表达,使熟悉的旋律在数字语境中焕发出新的艺术生命。


获奖作品片段
学校精选50首歌曲供参赛者挑选创作,截至1月19日,活动共吸引110余个师生团队(个人)参与,累计成功提交 AI 生成 MV 作品101部。作品主题鲜明、风格多样,既有对巍巍山川、奔腾江河、辽阔草原与雪域高原的诗意礼赞,亦不乏对寻常巷陌、烟火人家与摩登都市的细腻刻画,也对民族情感、家国记忆与时代精神的深情表达,集中展现了青年师生在数智技术支持下,将艺术审美与文化理解相融合的创新能力。
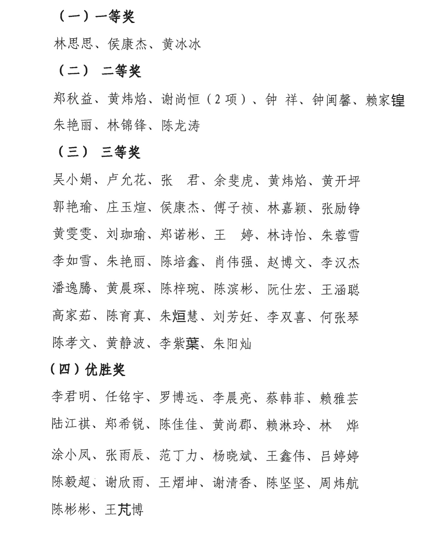
获奖名单——“AI赋能·唱响民族之声”

经专业评审小组严格评定,活动最终评选出一等奖3名、二等奖10名、三等奖40名及若干优秀奖。其中,林思思、侯康杰、黄冰冰凭借出色创作荣获一等奖。
作为学校推进“人工智能+教育”实践的重要内容,此次歌曲 MV 创作活动不仅拓展了经典音乐在校园中的传播方式,更探索了人工智能背景下高校美育的新形态、新路径。近年来,学校主动融入人工智能发展浪潮,与华为等头部企业合作共建人工智能产业学院,持续推进 AI 技术在教学与管理场景中的应用,建设45门 AI 相关课程,入选福建省智慧校园试点校,并入选中国互联网协会“人工智能+教育”典型案例,逐步构建起以智能平台、应用场景和服务生态为支撑的智慧教育体系。


获奖作品片段
本次活动正是这一体系在文化育人领域的生动实践。学校通过引导学生以数智技术重温经典、表达文化、映照时代,不仅深化了美育教育的时代内涵,也在潜移默化中增强了青年学生对中华优秀传统文化的认同感与自豪感。下一步,学校将持续推动人工智能与教育教学、文化传承的深度融合,在技术赋能中厚植审美根基,在创新实践中坚定文化自信,努力培养兼具数字素养、人文情怀与时代担当的高素质技术技能人才。